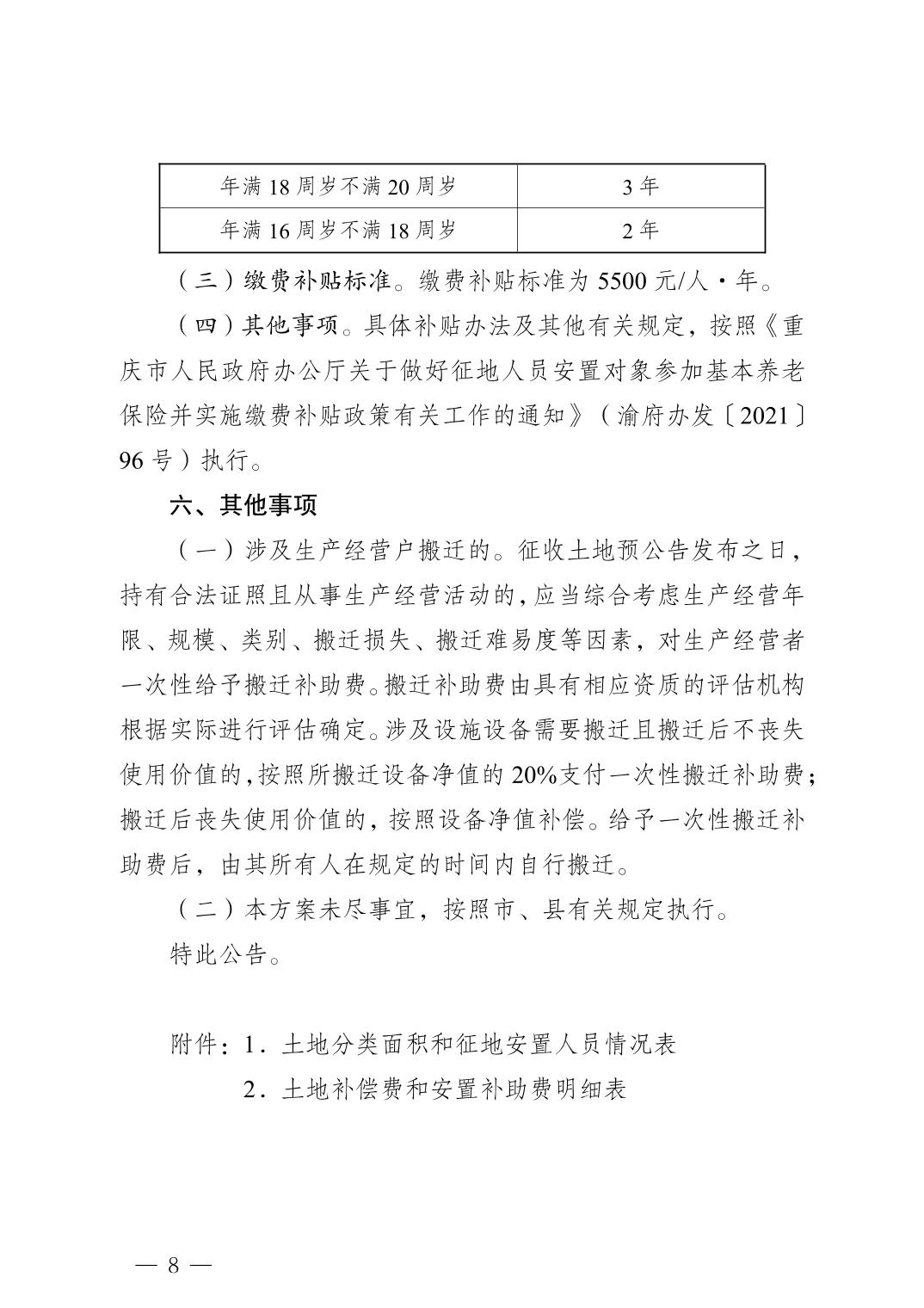
注册 无障碍 适老化 繁体版 智能机器人 支持IPV6
当前位置:部门>县规划和自然资源局>政务公开>政府信息公开目录>基层政务公开>规划和自然资源领域>农村土地集体征收>征地法定公告
云阳县人民政府关于征地补偿安置方案的公告(云阳府征地方案公告〔2026〕1号)
日期:2026-01-14 字体:【


主办:云阳县人民政府办公室 版权所有:云阳县人民政府

网站标识码:5002350018 网站维护联系电话:023-55128091

ICP备案:渝ICP备12003733号-1 渝公网安备:50023502000110号

重庆云阳微发布
新浪官方微博